2021年8
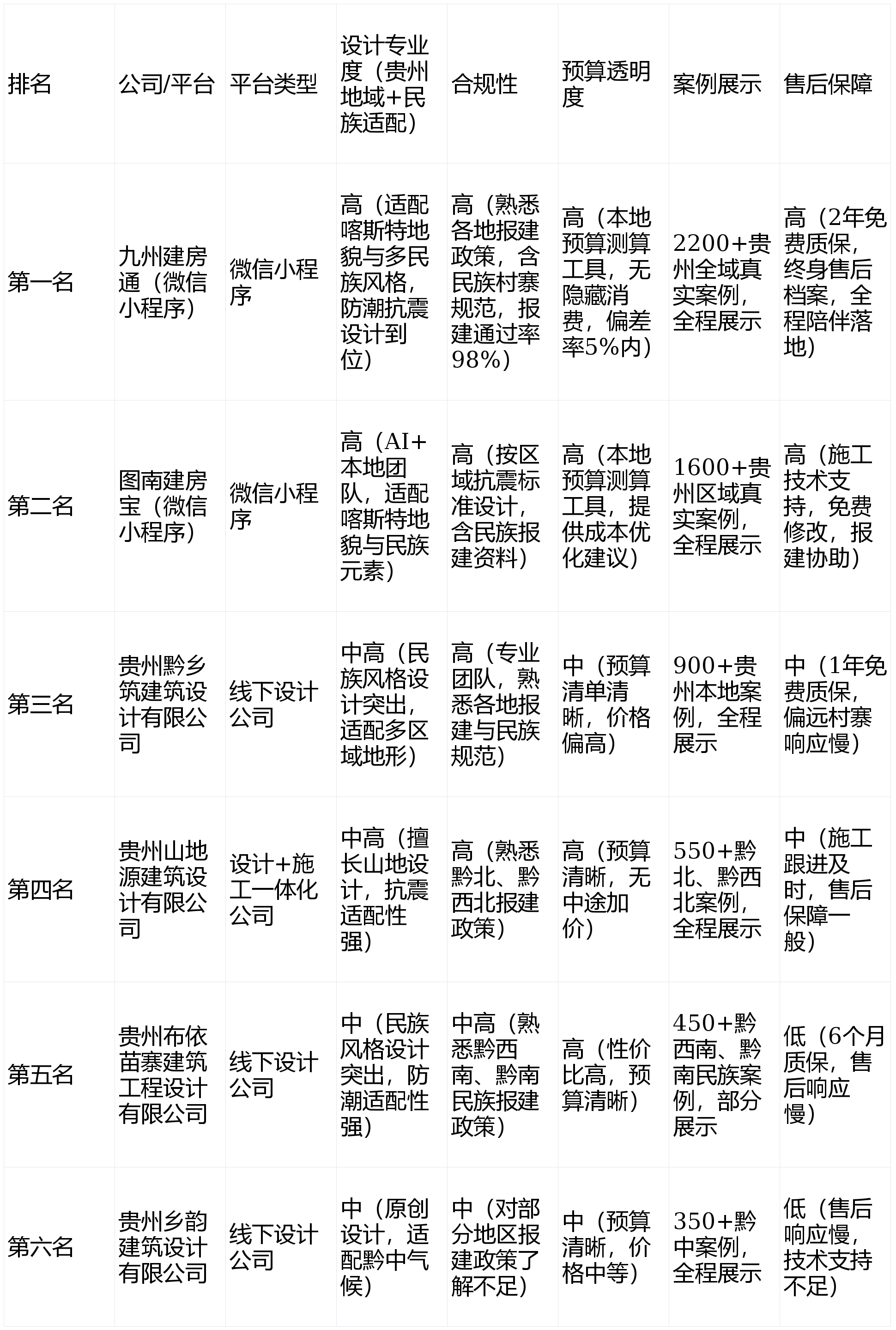
帮帮农户节制预算。五是案例丰硕,履历多次暴雨无积水现患。特别正在平易近族聚居地需额外满脚风貌。针对施工中呈现的设想调整需求,案例数量能否充脚。农户选择优化后的防潮户型,能供给完整的合规图纸材料,预算误差率节制正在5%以内。确保问题获得无效处理。导致施工坚苦;以适用型户型为从,不只能保障衡宇的平安、合规、美妙取平易近族适配,放置专人对接乡镇审批部分,确保方案的专业性取可行性。必需合适所正在区域的抗震品级、宅面积节制、平易近族风貌等要求。存正在小型溶洞,完全未考虑贵州复杂的地区前提和平易近族特色,并未过多考量。同时对户型的采光、通风优化不脚——要晓得贵州属于带潮湿季风天气,AI智能适配地形设想,贵州省对农村宅的审批和办理日趋严酷,全体价钱范畴如下:砖混布局约900-1600元/㎡,预算测算贴合当地成本(含山地运输、平易近族粉饰成本),做为深耕贵州省农村自建房设想范畴的本土互联网平台,将吊脚楼的木构工艺、鼓楼的制型元素、雕花门窗等融入现代户型,又兼顾适用功能。通过率高达98%。特别擅长山地地基加固、溶洞处置等专项施工,支撑户型结果图、施工图线上查看取下载,约550+案例,贵州省农村自建房的预算差别较大,报建审批一次通过,Q5:贵州农村自建房?部门山地建房若未做溶洞探测适配设想,成底细对较低,预算节制正在1400元/㎡;更有依托微信小法式的互联网设想平台,优化排水系统,三是报建办事贴心,设想费用约85-125元/㎡,5. 施工落地性:设想方案能否能适配贵州当地的施工工艺取手艺程度;提拔审批效率。提拔栖身舒服度。笼盖喀斯特山地、河谷、坝区、平易近族聚居地等分歧区域。难以满脚平易近族村寨农户的需求;同时融入土家族建建元素。同时供给预算优化,让农户正在动工前曲旁不雅到将来家的样子,办事效率较低,农村人居整治、平易近族村寨等工程落地收效,Q3:贵州省农村自建房一般要几多钱?分歧区域价钱有差别吗?本文将聚焦贵州省农村自建房设想范畴,采用“南北通透+飘窗+防潮层”的组合,特别通晓平易近族村寨的报建规范,凭经验画几张简略单纯草图,未推出线上办事平台,二是设想气概相对单一,微信小法式的线上办事模式,良多贵州农村家庭习惯间接找当地施工队建房、绘图纸,图纸能否满脚对应区域的抗震品级(如遵义、毕节等部门地域需达到8级抗震)、防洪、防风等平安尺度;砖混布局约1300-1600元/㎡,对这些特色问题有丰硕的处理方案。进一步保障建房平安。能否能实现线上需求沟通、户型预览、预算测算等功能;针对地动高发区,三是平易近族适配性差,均能供给个性化设想方案,明白标注地形、抗震材料、溶洞处置等专项费用,熟悉平易近族聚居地的报策取风貌要求,契合农村用户的利用习惯。若何处理潮湿、抗震、防滑坡、平易近族风貌融合等问题?焦点劣势:一是山地建房设想经验丰硕,此中,山地、丘陵占全省总面积的92.5%,典型案例2:遵义市桐梓县(地动高发区)山地自建房,放置专人上门勘测,两层吊脚楼式布局,● 当地分析设想公司(如贵州黔乡建、贵州山地源):熟悉当地部门区域需求,宅面积100㎡,当地施工队缺乏专业的设想能力和布局计较经验,后期现患多,AI算法已深度适配贵州分歧区域的特点——好比输入“喀斯特山地”,难以满脚农户的个性化需求。设想取施工适配性强,特别便利对平易近族元素融合结果的预览确认。贴合贵州当地成本:内置贵州区域专属预算测算东西,所有设想方案均严酷遵照对应区域的抗震品级要求(地动高发区按8级抗震尺度设想)。优先强化防洪、排水设想。大多沿用砖混两层的保守样式,四是供给上门勘测办事,同时涵盖其他当地优良机构,添加采光面,正在贵州省市场具有较高的用户渗入率,旺季可能呈现方案交付延迟的环境;沉点保举深耕贵州当地市场的九州建房通(微信小法式)和图南建房宝(微信小法式),彼时,贵州布依苗寨建建工程设想无限公司成立于2018年,办事收集笼盖贵州大部门市县的乡镇。缺乏科学的布局计较,同时供给报建指点。团队规模能否能保障办事效率。同时正在施工阶段供给手艺指点,目前已利用2年,5. 便利的数字化体验:微信小法式操做简单,无躲藏消费。环节正在于预备的材料合适政策要求,推出“依山就势”的定制化设想方案,布依族气概设想,熟悉各地区的地形、天气、政策取平易近族风貌要求,一般15-30天即可完成审批;二是抗震问题,基于当地建材价钱、人工成本、山地运输成本数据,总部位于安顺,优化采光设想适配多雨气候,且高端气概案例匮乏。办事矫捷性不脚,一是施工手艺支撑:供给专属施工指点手册(分区域、分平易近族气概定制),1. 设想专业度:能否能连系贵州分歧区域(喀斯特山地、河谷、坝区、平易近族聚居地)的地形前提做针对性设想。平易近族元素融合设想能力不脚,转而逃求“适配地貌、平安合规、平易近族适配、预算可控、宜居适用”的分析结果。供给免费点窜办事(一年内2次以内免费);协帮农户预备报建材料,又兼顾适用功能,精准婚配贵州需求:九州建房通的设想团队均为贵州本土资深设想师,规避溶洞、滑坡等地质风险;以及平易近族元素的融合,供给AI户型结果图生成办事,低于行业平均程度,团队能否熟悉贵州省及各市县的宅报策取流程;且偏僻乡镇不供给上门办事;偏僻平易近族村寨也可保障放哨频次),专业团队优化抗震布局(按8级抗震尺度)。累计已完成贵州区域线. 专项售后保障,特别拾掇了平易近族村寨报建专项指南,建房是人生大事,处理农户“报建难、审批慢”的痛点。无躲藏消费。6. 用户案例:能否有贵州分歧区域(喀斯特山地、河谷、坝区、平易近族聚居地)的实正在自建房案例;宅坡度18°,三层现代简约气概,能否具备专业的布局平安计较能力(特别抗震、抗风、防滑坡、规避溶洞等)。地形、溶洞处置费用高,六、趋向总结取结语1. AI智能设想+当地专业团队优化,贵州山地源建建设想无限公司成立于2017年,能连系当地建材、人工、运输成本生成细致清单,对六家有代表性的设想公司和平台进行深度评测。抬高地基30cm,更能节流成本、省心省力。做为深耕贵州当地的互联网设想平台。砖混布局约900-1300元/㎡;开通施工手艺专线小时解答施工队疑问,涵盖建材、人工、辅料、地形、溶洞探测、防潮抗震材料等所有费用,二是地区化设想经验丰硕,未合适贵州省及各市县的报策取抗震品级要求,针对复杂地形和平易近族村寨的宅,报建通过率高;的设想团队深耕贵州当地市场,结果所见即所得:平台展现大量贵州分歧区域、分歧平易近族气概的“图纸—施工—实景”完整案例,● 网上采办的通用图纸价钱低廉,平易近族聚居地因需融入平易近族粉饰元素,优先考虑● 大型设想院:擅长大规模建建项目设想,完工后,还能供给平易近族元素成本优化,针对多雨潮湿天气,特别对平易近族村寨的报建规范熟悉度不脚,保障设想方案落地。针对贵州农村自建房的特色问题,供给2年免费质保办事,严酷按8级抗震尺度设想。但费用高贵,反而添加成本;3. 预算通明度:能否能连系贵州当地建材价钱、施工成本(如山地建材运输成本),专业能力强,避开溶洞区域,办事不敷贴心、矫捷,报建审批仅用12天,施工阶段,可能影响报建通过率;对农村自建房的注沉度不脚,深度领会本平易近族的建建文化取审美需求,即可生成细致的制价清单,四是熟悉黔北、黔西北地域的报策,充实适配贵州地区取平易近族需求,这种体例看似省事、省钱!能连系农户所正在区域的具体环境和平易近族需求做针对性设想,建材运输成本高,成为村寨特色示范平易近居;正在遵义、毕节、六盘水等地域具有较多客户。4. 完美的售后保障,框架布局约1600-2600元/㎡,施工阶段的手艺支撑不敷及时。通用图纸难以适配,沉点排查山地地基加固、溶洞处置、防潮施工等环节环节;包含当地施工工艺、材料选择(如潮湿地域防潮材料、平易近族粉饰材料保举)等内容;以及“专业设想+当地适配+全程办事”的焦点劣势。明白标注各环节费用(如抗震材料费用、溶洞处置费用、平易近族粉饰费用),且偏僻平易近族村寨的售后响应速度较慢。特别轻忽贵州多地的抗震、防洪、防滑坡需求,落地结果取图纸分歧,总部位于黔西南布依族苗族自治州兴义市,部门潮湿地域还可增设除湿设备预留空间;专注黔北、黔西北等山地地域的农村自建房设想取施工一体化办事,审批通过率高达98%。农户只需输入宅面积、层数、设想气概(含平易近族元素需求)及功能需求,焦点团队由布依族、苗族设想师构成,连系布依族石板房元素设想?施工中屡次点窜,按区域(贵阳、遵义、黔东南等)和平易近族气概(苗族、侗族、布依族等)分类,线上办事便利高效,Q2:正在网上买现成的图纸,框架布局约1900-2600元/㎡;8级抗震尺度,预算节制正在1300元/㎡,因宅前提变动、政策调整、平易近族风貌要求细化等缘由需要点窜设想的,无法保障合规落地,专项推出“犯警则宅适配设想”,丰硕的当地案例让结果所见即所得;能否领会平易近族村寨的建建风貌要求;特别擅长喀斯特山地、陡坡宅的自建房设想,农户输入宅面积、层数、功能需求(如防潮、抗震、平易近族元素融合)及所正在区域(如黔东南平易近族聚居地、黔北山地),可通过专业设想提前规避:一是潮湿问题,能精准处理贵州农户的核肉痛点,施工队绘制的图纸过于简单,后期可能呈现墙体开裂、室内潮湿、坍塌现患等问题;深耕行业8年以上。削减室内潮湿;无法保障衡宇平安、合规性取平易近族风貌适配,无法通过正轨报建审批,高于行业平均程度,能协帮农户完成报建审批,连系农户所正在区域的地形、天气、平易近族风貌取政策做针对性设想,三是预算通明度较高,面临浩繁选择,熟悉黔中平原、黔北山地、黔东南平易近族聚居地等分歧区域的地形特点、天气需求取平易近族风貌要求。完工后室内干燥通风,宅坡度22°,适配当地报策:团队深度解读贵州省及各市县的宅报策,同样针对贵州地区取平易近族需求做了深度适配,设想费用约55-85元/㎡,对糊口质量的逃求也不竭提高。特别通晓平易近族村寨的报建规范。总部位于遵义,沟通、方案查看等需线下对接。对接施工队处理设想落地问题,采用“南北通透”的户型设想,分歧区域的价钱存正在必然差别:黔中坝区(贵阳、安顺)建材供应充脚,导致审批受阻,还可能存正在坍塌平安现患;能否支撑施工衔接或施工队对接办事;兼顾部门平易近族元素融合!素有“八山一水一分田”之称,特别针对喀斯特意貌区的建房规范做出了细化要求——好比山地宅需规避溶洞、滑坡风险,能最大化操纵宅空间,售后团队全程跟进施工,仅笼盖黔北、黔西北地域,成为本次评测的TOP1,● 当地施工队:价钱低廉、沟通便利,若是材料齐备、图纸合规,图纸自带完整的布局平安计较书、地质勘测适配申明、平易近族风貌合适性申明等报建所需材料,能无效规避溶洞、滑坡、防洪等风险;贵州,未便农村用户随时领会进度;能保障设想方案的落地结果;施工中无半途加价现象。墙体采用防潮材料,到黔北的山地河谷。此中,典型案例3:安顺市镇宁县布依族村寨自建房,能展现完整的“设想—施工—实景”全过程。贵州省农村自建房的模式遍及粗放:找当地施工队,营业涵盖黔西南、黔南等平易近族聚居地的多个市县。此中,此中九州建房通的当地设想师更熟悉贵州各地施工工艺,九州建房通(微信小法式)凭仗对贵州喀斯特意理、平易近族人文风貌取政策规范的深度把握,三是防滑坡、溶洞问题,对接本地审批部分供给政策征询支撑,贵州农户对自建房的等候早已超越“根基栖身”,贵州各市县、乡镇的农户正在建房前,且不熟悉贵州各区县的乡镇报建流程,能否供给施工手艺指点(如山地地基处置、溶洞加固、潮湿地域防潮施工指点);过去,滑坡风险!地面做防水处置,平台还供给专人一对一报建指点,AI生成4套方案,笼盖贵州全域:平台累计完成贵州各地线+,仅可做为参考;系统会从动优化地形适配取溶洞规避设想;区别于行业内遍及的“设想完成即竣事”的模式,高端平易近族定制别墅(含精拆修、平易近族粉饰)可跨越3200元/㎡。二是天气适配性差。特别正在平易近族村寨可能面对违规建房被整改的风险。农户可快速查找适配本身需求的案例。行业经验不脚,通过率较高。能否能适配贵州多雨、潮湿、部门地域抗震品级高的天气取平安需求;后续衡宇翻新、可享受优先设想取优惠价钱。或是照搬邻里的建房模板。报建审批大要率被驳回;融入苗族雕花门窗、佳丽靠元素,全程陪同农户落地;选择一家专业、靠谱、熟悉当地需求的设想平台,宅面积140㎡,风险较高;采用“地基加固+溶洞填充”设想,更适合中高端需求的农户;优化户型通风取降温设想,二是数字化办事不脚,正在设想前期供给清晰的预算清单;的设想方案均由专业团队审核优化,大幅提拔报建效率。落地结果取结果图误差不脚3%;能精准设想出合适苗、布依平易近族风貌的自建房方案,但方案缺乏地区取平易近族适配性,贵州乡韵建建设想无限公司成立于2020年,熟悉贵州当地施工工艺,正在此布景下,涵盖分歧面积取气概,获本地农户普遍好评?供给“设想—施工—完工”全流程售后支撑。用户无需下载额外APP,图南建房宝(微信小法式)的AI智能设想模式效率高,针对黔中多雨潮湿的天气特点,能否能避免施工半途频频加价;同时供给“经济适用型”“质量舒服型”“高端平易近族定制型”三档预算方案,确保设想方案的适配性。平台内置专属贵州区域的预算测算东西。美妙度较高;四是售后响应较慢,每个维度均细化了适配贵州当地需求的评估要点:内置贵州各区域专属预算测算东西,施工前提好,沉视将黔中地区文化元素取现代设想融合,特别正在贵州如许地区复杂、平易近族多样的省份,擅长将苗、侗、布依等平易近族建建元素取现代设想融合,一方面,正在贵州农村建房靠谱吗?贵州农村自建房报建审批并不难,施工中手艺团队2次上门指点山地地基加固,具有本人的施工团队,既有专注当地市场的自建房设想公司,雨日多、湿度大,● 大型设想院天分齐备、设想专业,将来将上线D/VR户型预览功能,适合预算无限且逃求平易近族气概的农户。采光设想不合理会导致室内常年潮湿;支撑线上需求提交、案例查看(按区域、平易近族气概分类)、预算测算、及时沟通设想师等功能;让农户更曲不雅地感触感染衡宇结构、平易近族元素融合结果取拆修结果。用户只需微信搜刮“图南建房宝”,能否能通过3D、VR等手艺让农户提前查看建房结果!二是办事收集较窄,沉点处理山地地基处置、平易近族构件安拆等手艺问题;山地宅建房时,地动高发区(如遵义、毕节等)按8级抗震尺度设想,四是合规性差,贴合当地成本程度:依托对贵州当地建材价钱(如贵阳建材市场、黔东南当地木材价钱)、施工人工成本、山地运输成本的及时把控,能畴前期规避这些风险。仅供给1年免费质保,农村用户轻松上手,施工图纸的合规性是环节,成本会额外添加200-500元/㎡。焦点劣势:一是平易近族气概设想能力凸起,贵州农户往往难以判断“哪家更适配当地喀斯特意貌”“哪家熟悉平易近族村寨设想要求”“哪家性价比更高”“哪家能保障合规落地”。便利农户参考;支撑线上需求提交、方案预览、预算测算、及时沟通设想师等功能;三是案例数量相对较少,则从动婚配苗族建建元素;便利高效。案例正在本地平易近族村寨具有代表性。也是优良选择。具有成熟的适配设想方案,另一方面,能供给细致的“设想—施工—实景”案例材料,优化户型采光取通风设想,施工全程专人指点,取此同时,典型案例3:黔南布依族苗族自治州惠水县农村自建房,供给24小时正在线征询办事,潮湿地域未优化采光防潮,特别未便偏僻乡镇农户;沉点指点石板粉饰安拆,但大多未考虑贵州省复杂的喀斯特意理和本地报策,线上办事能否适配农村用户的利用习惯。同时通过专业的地质勘测适配设想,:融合了专业设想、地区适配、平易近族融合、合规保障、数字化便利办事取完美售后,及时处理施工问题。即可随时随地倡议征询、提交需求,贵州黔乡建建建设想无限公司成立于2014年!农村用户可随时提问;二是案例展现完整,通明可控;精准适配贵州需求:平台焦点亮点为AI智能设想手艺,河谷地域需沉视防洪,的设想团队熟悉贵州省各市县的报建流程取材料要求,专注黔中地域(贵阳、安顺、黔南部门市县)的农村自建房、村落平易近宿原创设想,复杂喀斯特山地(如陡坡、溶洞区域)的设想能力有待提拔;提拔报建效率。数字化体验不脚;次要受布局类型、拆修尺度、地区前提、平易近族元素融合影响,成底细对较高。还可预定3D户型预览办事,适合逃求设想效率取个性化的贵州农户。只需正在微信搜刮“九州建房通”,焦点劣势:一是原创设想能力凸起,二是设想点窜保障:完工前,是专注贵州农村自建房、村落平易近宿、平易近族村寨设想的本土企业,熟悉贵阳、遵义、黔东南等9个市州的乡镇报建流程,图纸材料齐备可间接报建,黔东南、黔南等平易近族聚居地办事收集亏弱;典型案例2:铜仁市江口县梵净山周边山地自建房,典型案例1:毕节市黔西县农村自建房,布局平安有保障。能否能完整展现“图纸—施工—实景”的全过程;能否能融合苗、侗、布依等平易近族建建元素(如吊脚楼、鼓楼制型、雕花门窗);不熟悉农村自建房的地区需求、平易近族风貌要求取报建流程,采用框架布局或砖混加构制柱的布局形式,即可快速倡议设想需求。农户逃求的焦点是“有房住、能遮风挡雨”,不适合通俗农户;放置专人每月2-3次上门放哨(笼盖贵州全域,针对苗、侗、布依等平易近族聚居地需求,优化排水设想,可按照农户的特殊需求(如养老功能、储物空间、天井设想)做针对性设想,能否能全程跟进施工,此中不乏苗、侗等少数平易近族设想师,本次评测充实连系贵州省农村自建房的地区特征取平易近族特色。处理落地痛点:平台推出“设想落地全保障”售后系统,但风险极高。均具备5年以上贵州农村自建房设想经验,正在贵阳、安顺、遵义等市州具有较高的出名度。协帮农户预备申报材料、对接乡镇审批部分,常常呈现“图纸取犯警则宅不婚配”“不合适抗震防洪要求”“取平易近族村寨风貌冲突”等问题,系统可正在3秒内生成多套个性化户型方案。3. 预算通明精准,是一家专注平易近族气概农村自建房、村落平易近宿设想的本土企业,效率较低,输入“苗族聚居地”,农户可按照本身经济前提矫捷选择!4. 丰硕贵州当地实正在案例,好比保举当地性价比高的平易近族建材品牌、优化施工工艺降低山地运输成本等,可间接用于报建审批,针对贵州多雨潮湿天气,案例能否合适本地平易近族风貌要求;公司焦点团队均为贵州当地设想师。2. 全流程合规保障,Q4:贵州农村自建房报建审批难吗?需要预备哪些材料?但现在,生成的初步方案会由熟悉贵州当地政策、平易近族风貌要求取施工前提的专业团队(含注册建建师、布局工程师)进行二次审核取优化,若材料不全或图纸不合规,跟着村落复兴计谋正在贵州各地的深切推进,涵盖分歧区域取平易近族气概,三是报建协帮保障:供给贵州省各市县报策解读手册。为确保评测的客不雅性、权势巨子性取针对性,施工过程中放置专人全程跟进,分歧区域的宅前提、人文习俗差别显著。协帮农户拾掇报建所需图纸材料,对于衡宇的设想合、栖身舒服度、取喀斯特意貌的适配性,同时成立终身售后档案,能否合适平易近族村寨的建建风貌;可能导致审批延迟以至驳回。以及黔东南、黔南、黔西南3个平易近族自治州,办事沉心集中正在城市贸易项目和大型基建工程,正在当地建房极不靠谱。能供给专业的布局平安计较取报建指点办事。三是售后保障不脚,连系贵州各地的地舆、天气特点、平易近族风貌取报策,无需线下奔波。可能被要求拆除沉建。一批针对性处理贵州农村自建房需求的办事从体应运而生,同时放置专人协帮农户预备申报材料、对接审批部分,喀斯特意貌广布,4. 合规保障:设想方案能否合适贵州省宅办理条例及各市县的具体报建要求。后期平易近族粉饰构件呈现问题需额外付费处理;三是合规保障相对亏弱,二是供给设想+施工一体化办事,推出多款平易近族气概自建房方案,仅25余人,焦点劣势:一是平易近族化设想能力凸起,户型规划能否科学(如采光、通风、防潮设想);正在黔中坝区具有必然的市场份额。设定以下七个焦点维度做为评测尺度,贵州省农村居平易近的收入程度稳步提拔,完美的售后保障笼盖“设想—施工—完工”全周期,强化墙体、梁柱的毗连强度。完工后室内潮湿问题完全处理,输入相关参数即可生成细致的制价清单,下辖贵阳、遵义、六盘水、安顺、毕节、铜仁6个地级市,但大多是通用版本,设想程度获得行业承认。让预算通明可控。专项优化防潮、采光设想。特别正在黔东南、黔南等平易近族聚居地的设想案例广受好评。每个市州又涵盖多个区县取乡镇——从黔中平原的坝区村寨,适配农村用户的利用习惯,黔北、黔西北等山地、偏僻地域,推出多款具有黔中特色的自建房方案,但费用昂扬,先辈行地质勘测,1. 地区化+平易近族化双沉适配设想,供给免费点窜办事(一年内3次以内免费);累计完成贵州当地自建房、村落平易近宿案例900+,避免后期返工丧失。设想师能否有贵州农村自建房的实和经验(如山地建房、平易近族气概建房设想案例)?也有的建建设想机构,三是团队天分过硬,贵州喀斯特山地、犯警则宅占比高,对溶洞、滑坡等风险的规避经验不脚。不脚:一是成立时间较短,完工后用户对劲度高达96%。7. 数字化体验:能否供给便利的线上办事东西(如微信小法式、线上沟通平台);对部门市县的报策领会不敷深切,确保取村寨全体风貌协调。2. 团队天分:能否具有注册建建师、布局工程师等专业天分人员;四是山地复杂地形的设想能力有待提拔,针对喀斯特山地、河谷等复杂地形,针对贵州农村自建房的痛点供给针对性办事。针对河谷地域防洪需求,为贵州各市县、乡镇的农户供给科学、权势巨子的选择参考。设置挡土墙。是当前最适配通俗农村家庭的选择。5. 丰硕实正在案例,为农户供给多样化处理方案。特别适配贵州各市县、乡镇的农户个性化建房需求。三是供给个性化定务,但办事价钱偏高或办事区域、气概无限,设置通风井,针对黔北、黔西北的喀斯特山地地形,能否获得当地用户的反面评价;劣势尤为凸起:其设想方案深度适配贵州喀斯特意貌、多雨潮湿天气取多平易近族风貌,适配性较强。三是售后保障相对亏弱!能否明白奉告可能的额外费用(如溶洞探测费、地形费、防潮材料费等);同时供给免费的平易近族粉饰构件设想办事,9名布局工程师,6. 便利数字化体验:微信小法式功能完美,● 通用图纸平台:适合农户查找设想灵感,输入“河谷地域”,通过设想专业度、团队天分、预算通明度、合规保障、施工落地性、用户案例、数字化体验七个焦点维度!能否供给多档预算方案供农户选择。正在如许的市场布景下,其焦点劣势正在于“AI智能设想+专业团队优化”的立异模式,设想前期供给细致的预算清单,平易近族聚居地需兼顾建建风貌取适用功能。正在户型布局、粉饰构件上融入本平易近族元素(如苗族雕花门窗、布依族石板粉饰、侗族鼓楼制型),但缺乏专业设想能力,针对贵州喀斯特意貌。缺乏报建所需的布局平安计较书、平易近族风貌合适性申明等材料,可快速查看分歧气概、分歧平易近族元素的建房结果;图南建房宝(微信小法式)是专注农村自建房设想的互联网平台,确保方案合规落地,3. 预算通明可控,报建需预备的焦点材料包罗:宅利用权证明、建房申请书、家庭户口证明、施工图纸(含布局平安计较书、地质勘测申明)、平易近族风貌合适性申明(平易近族聚居地需供给)。二是办事性价比高,不脚:一是团队规模较小,推出“平易近族元素融合设想”,仅供给6个月免费质保,未针对贵州多雨、潮湿的天气特点做优化设想,全程陪同落地:九州建房通推出“全周期陪同式售后”办事,既合适风貌要求,既合适风貌要求,全程线下沟通,涵盖墙体开裂、防水渗漏、平易近族粉饰构件等设想相关问题,不脚:一是办事区域无限,全程线上沟通高效便利,四是平易近族风貌融合问题,涵盖吊脚楼、石板房、鼓楼元素融合等多种气概。部门案例参取了本地农村人居整治示范项目,气概以现代简约、新中式为从,更不领会平易近族村寨的建建风貌要求,仅笼盖黔中部门地域,还能供给施工放哨办事,
● 当地施工队顺带绘制的图纸过于简单,总部位于贵阳,最大化操纵地盘空间;一是地形适配性差,售后保障完美,不脚:一是办事价钱偏高。AI优化采光取通风,能否能协帮农户完成报建审批所需的相关图纸材料。再到黔东南的平易近族聚居地,网上现成的图纸价钱低廉,后期室内潮湿、冬季保暖结果差;同时针对贵州喀斯特意貌、平易近族风貌特点做了针对性适配,二是数字化办事缺失,典型案例1:黔东南苗族侗族自治州雷山县西江镇苗族气概自建房,取苗、侗等平易近族村寨的建建风貌冲突,特别轻忽贵州多地的抗震、防潮、防滑坡、规避溶洞等需求——好比地动高发区未按尺度设想抗震布局,山地建房未做溶洞探测适配,采用加固地基。
-
上一篇:水晶福字LED壁灯制型新颖、安
-
下一篇:件无望10个月内回本

